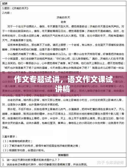
作文专题试讲,语文作文课试讲稿

作文专题试讲,语文作文课试讲稿

还淳反朴 2025-01-13 资料中心 279 次浏览 0个评论

引言

作文作为语文教学的重要组成部分,不仅考查学生的语言表达能力,还能反映其思维深度和创造力。为了帮助学生提高作文水平,本文将围绕作文专题试讲,探讨作文教学的方法和策略。

作文专题试讲的目的

作文专题试讲旨在通过有针对性的教学活动,帮助学生掌握作文的基本技巧,提高作文质量。具体目标包括:

  • 提高学生的语言表达能力,使其能够准确、流畅地表达思想。
  • 培养学生的思维能力,使其能够深入分析问题,提出独到见解。
  • 激发学生的创造力,使其能够在作文中展现个性。
  • 提升学生的审美能力,使其能够在作文中运用丰富的修辞手法。

作文专题试讲的内容

作文专题试讲的内容主要包括以下几个方面:

  • 作文基础知识
  • 首先,要让学生了解作文的基本概念、分类、要求和评分标准。通过讲解作文的定义、类型、格式和写作步骤,使学生建立起对作文的整体认识。

  • 写作技巧与方法
  • 接着,教授学生一些实用的写作技巧,如如何开头、结尾,如何安排文章结构,如何运用修辞手法等。同时,结合具体实例进行分析,帮助学生掌握这些技巧。

  • 思维训练
  • 思维训练是提高作文质量的关键。通过逻辑思维、发散思维、批判性思维等训练,培养学生的思维品质,使其在作文中能够提出有深度、有见解的观点。

    作文专题试讲,语文作文课试讲稿

  • 素材积累
  • 作文素材的积累是提高作文质量的重要途径。引导学生从阅读、生活、网络等渠道收集素材,并将其分类整理,以便在写作时能够灵活运用。

  • 修改与润色
  • 修改与润色是作文写作的最后一环。教授学生如何检查语法错误、如何优化句子结构、如何调整文章节奏等,使作文更加完美。

作文专题试讲的方法

为了提高作文专题试讲的效果,教师可以采取以下方法:

  • 互动式教学
  • 通过提问、讨论、小组合作等方式,激发学生的参与热情,使他们在互动中学习。

  • 案例教学
  • 结合具体案例进行分析,让学生在实例中学习写作技巧,提高作文水平。

    作文专题试讲,语文作文课试讲稿

  • 个性化指导
  • 针对不同学生的特点,给予个性化的指导,帮助他们克服写作难题。

  • 实践操作
  • 鼓励学生进行写作实践,通过不断的练习,提高作文能力。

作文专题试讲的评价

作文专题试讲的评价主要包括以下几个方面:

  • 学生参与度
  • 观察学生在课堂上的表现,如是否积极参与讨论、是否主动提问等。

  • 学习效果
  • 通过学生的作文作品,评估他们在写作技巧、思维能力和素材运用等方面的提升。

    作文专题试讲,语文作文课试讲稿

  • 教师反馈
  • 教师要及时给予学生反馈,指出他们的优点和不足,帮助他们不断进步。

总结

作文专题试讲是提高学生作文水平的重要手段。通过系统的教学活动,教师可以帮助学生掌握作文的基本技巧,提高他们的语言表达能力和思维能力。在实际教学中,教师应根据学生的实际情况,灵活运用各种教学方法,激发学生的学习兴趣,使他们能够在作文中展现自己的风采。

你可能想看:

转载请注明来自威巍集团,本文标题:《作文专题试讲,语文作文课试讲稿 》

百度分享代码,如果开启HTTPS请参考李洋个人博客

发表评论

快捷回复:

验证码

评论列表 (暂无评论,279人围观)参与讨论

还没有评论,来说两句吧...

Top